7月23日,经市中招领导小组研究同意,现公布今年中招普高普通生、定向生和综合高中班试点的最低投档分数和全市最低投档位次。今年中招职业类学校于7月24日下午录取,普高学校于7月25日上午录取,录取结果将于7月26日10:00前公布。
考生可用两种方式查询:
手机端:关注“厦门i教育”微信公众号,进入公众号后点击底部菜单栏的“i教育”--“热门应用”--“中考中招”;
电脑端:打开以下网址:https://zkbm.xmedu.cn/student/home,用“厦门i教育”账号登录查询。
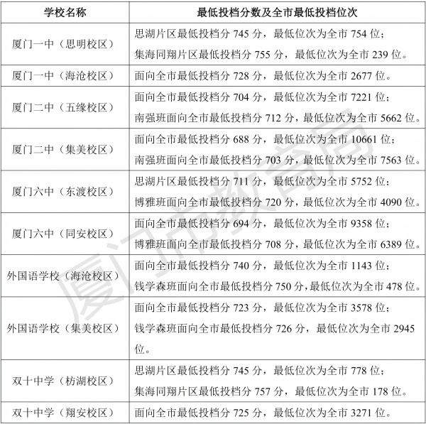
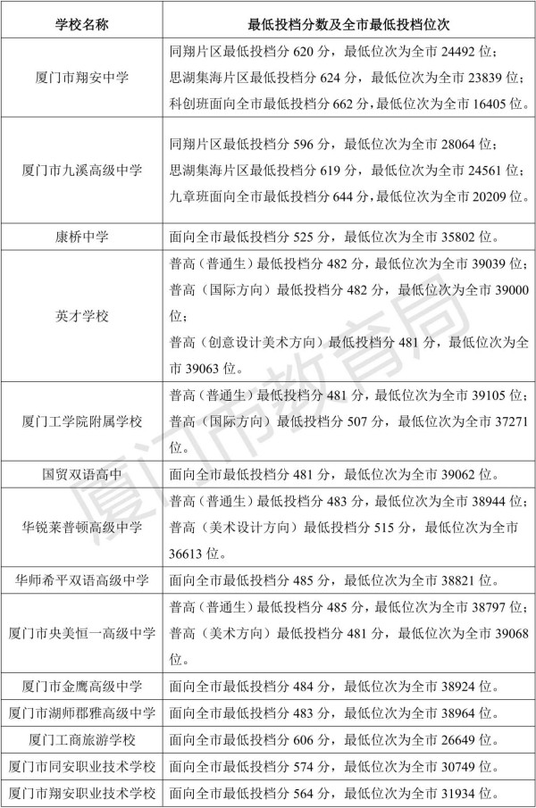
在符合各考试科目等级、综合素质评价毕业总评五个维度、招生片区等方面条件的前提下,各校普高普通生录取的最低投档分数和全市最低投档位次如下:
版权所有:厦门市湖师郡雅高级中学 备案号:闽ICP备2025108571号-1